皇冠信用网结算日是哪天 _招商策略:四中全会公报有哪些要点?可能对市场有哪些影响?
皇冠信用网出租足球(www.hg0088.us)提供皇冠_官方信用网线上直营平台,皇冠体育代理帐号申请、包含信用网会员注册来源:市场资讯
来源:招商证券策略研究
张夏 S1090513080006
郭佳宜 S1090525040003
中国共产党第二十届中央委员会第四次全体会议,于2025年10月20日至23日在北京举行皇冠信用网结算日是哪天 。全会审议通过了《中共中央关于制定国民经济和社会发展第十五个五年规划的建议》。整体来看,公报有六大要点。
核心观点
⚑ 四中全会的六大要点皇冠信用网结算日是哪天 。整体来看,本次公报全篇超过5000字,约32段,相较于十九届和十八届五中全会而言篇幅略有减少,从段落来看,有所增加。从词频来看,科技及消费的词频有所增加。
要点一:主要目标的两大变化皇冠信用网结算日是哪天 。本次公报仍保留了 “人均国内生产总值达到中等发达国家水平”这一目标。此外,在远景目标中,相较于十九届五中全会公报提到的三大跃升,本次全会公报还增加了“国防实力”、“国际影响力”这两大跃升目标。
要点一:主要目标的两大变化皇冠信用网结算日是哪天 。本次公报仍保留了 “人均国内生产总值达到中等发达国家水平”这一目标。此外,在远景目标中,相较于十九届五中全会公报提到的三大跃升,本次全会公报还增加了“国防实力”、“国际影响力”这两大跃升目标。
要点二:通稿结构的调整皇冠信用网结算日是哪天 。本次公报仍然保留了12大要点,不过顺序有所调整。其中,对外开放、民生、现代化产业体系的排序均有所上调,尤其是对外开放。
要点二:通稿结构的调整皇冠信用网结算日是哪天 。本次公报仍然保留了12大要点,不过顺序有所调整。其中,对外开放、民生、现代化产业体系的排序均有所上调,尤其是对外开放。
要点三:两大新增核心战略皇冠信用网结算日是哪天 。相较于十九届五中全会公报,本次公报新增了航天强国和农业强国这两大目标。
要点三:两大新增核心战略皇冠信用网结算日是哪天 。相较于十九届五中全会公报,本次公报新增了航天强国和农业强国这两大目标。
要点四:扩内需的两大变化皇冠信用网结算日是哪天 。本次公报一是提到了“坚持惠民生和促消费、投资于物和投资于人紧密结合”。二是对“统一大市场”的措辞更加坚决。
要点四:扩内需的两大变化皇冠信用网结算日是哪天 。本次公报一是提到了“坚持惠民生和促消费、投资于物和投资于人紧密结合”。二是对“统一大市场”的措辞更加坚决。
要点五:“海洋”再度出现皇冠信用网结算日是哪天 。相较于十九届五中全会,本次公报提到了“海洋开发”。上一次在公报里提到“海洋”还是在2010年聚焦十二五规划的十七届五中全会。
要点五:“海洋”再度出现皇冠信用网结算日是哪天 。相较于十九届五中全会,本次公报提到了“海洋开发”。上一次在公报里提到“海洋”还是在2010年聚焦十二五规划的十七届五中全会。
要点六:四季度政策还有加力可能皇冠信用网结算日是哪天 。除对五年规划的部署外,本次公报还涉及到了当前经济形势的讨论,其中提到“坚决实现全年经济社会发展目标”、“宏观政策要持续发力、适时加力”。这意味着,若经济数据超预期下行,四季度政策还有发力的空间。
展开全文
要点六:四季度政策还有加力可能皇冠信用网结算日是哪天 。除对五年规划的部署外,本次公报还涉及到了当前经济形势的讨论,其中提到“坚决实现全年经济社会发展目标”、“宏观政策要持续发力、适时加力”。这意味着,若经济数据超预期下行,四季度政策还有发力的空间。
⚑后续市场行情可能有哪些变化:
风格上,小盘风格有望占优皇冠信用网结算日是哪天 。复盘前四次五年规划市场表现发现,会议前大盘风格相对占优,会议后小盘风格显著走强。会议后一周至后两周,中证1000平均收益走高至6%,整体表现优于大盘指数。
风格上,小盘风格有望占优皇冠信用网结算日是哪天 。复盘前四次五年规划市场表现发现,会议前大盘风格相对占优,会议后小盘风格显著走强。会议后一周至后两周,中证1000平均收益走高至6%,整体表现优于大盘指数。
行业上,多行业有上涨机会皇冠信用网结算日是哪天 。会议后一至两周为行情集中爆发期,多个行业上涨。中游制造业中,基础化工、电力设备、机械设备等上涨概率和平均收益相对较高;TMT中,电子表现相对占优;消费中,社会服务等上涨概率和收益相对占优。
行业上,多行业有上涨机会皇冠信用网结算日是哪天 。会议后一至两周为行情集中爆发期,多个行业上涨。中游制造业中,基础化工、电力设备、机械设备等上涨概率和平均收益相对较高;TMT中,电子表现相对占优;消费中,社会服务等上涨概率和收益相对占优。
赛道上,从本次全会公报来看,未来直到建议稿出台期间,需要重点关注四大赛道:一是“航天强国”战略下涉及航空航天的相关赛道(如商业航天等);二是海洋相关赛道(如深海科技等);三是对外开放行文顺序大幅提升后,涉及对外开放的相关题材(如涉及一带一路、海南自贸港等);四是涉及到四季度政策可能加力的领域皇冠信用网结算日是哪天 。
赛道上,从本次全会公报来看,未来直到建议稿出台期间,需要重点关注四大赛道:一是“航天强国”战略下涉及航空航天的相关赛道(如商业航天等);二是海洋相关赛道(如深海科技等);三是对外开放行文顺序大幅提升后,涉及对外开放的相关题材(如涉及一带一路、海南自贸港等);四是涉及到四季度政策可能加力的领域皇冠信用网结算日是哪天 。
⚑后续时间节点:一是建议稿的发布,建议稿往往在全会开完的一周左右出台皇冠信用网结算日是哪天 。二是正式稿的发布,往往在第二年的三月。
⚑风险提示:政策理解不全面、经济数据及政策不及预期、海外政策超预期收紧皇冠信用网结算日是哪天 。
目录

1
总览
中国共产党第二十届中央委员会第四次全体会议,于2025年10月20日至23日在北京举行皇冠信用网结算日是哪天 。全会听取和讨论了习近平受中央政治局委托所作的工作报告,审议通过了《中共中央关于制定国民经济和社会发展第十五个五年规划的建议》。习近平就《建议(讨论稿)》向全会作了说明。

2
四中全会公报的六大重点
整体来看,公报全篇超过5000字,约32段,相较于十九届和十八届五中全会而言篇幅略有减少,从段落来看,有所增加皇冠信用网结算日是哪天 。从词频来看,科技及消费的词频有所增加。

1、主要目标有哪些变化皇冠信用网结算日是哪天 ?
若要实现人均产值的远景目标,不仅需要实际增速保持在一定水平,还需人民币适当升值以及GDP平减指数上涨皇冠信用网结算日是哪天 。主要目标方面,本次公报仍保留了十九届五中全会提到的“人均国内生产总值达到中等发达国家水平”这一目标。据统计局数据,我国人均GDP从2020年的10632美元提升至2024年的13445美元 。IMF数据显示,2024年人均GDP最低的发达国家是克罗地亚,其人均GDP为23380美元。若要实现这一目标,不能仅靠实际增长保持在一定增速,还需依靠人民币适当升值和GDP平减指数上涨来消除差距。
此外,在远景目标中,相较于十九届五中全会公报提到的三大跃升,即“经济实力、科技实力、综合国力将大幅跃升”,本次全会公报还增加了“国防实力”、“国际影响力”这两大跃升目标皇冠信用网结算日是哪天 。这或意味着后续,国防开支有望保持在较高增速,在国际事务上我国也将更进一步的深度参与。

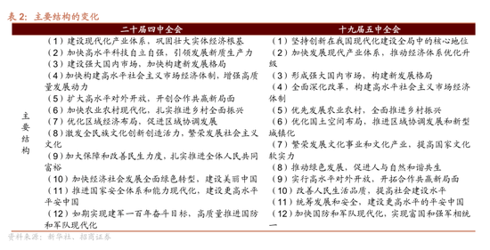
2、 十二大要点的变化
在主要结构方面,相较于十九届五中全会公报,本次公报仍然保留了12大要点,不过顺序有所调整皇冠信用网结算日是哪天 。其中,对外开放、民生、现代化产业体系的排序均有所上调,尤其是对外开放。其从此前的第9为提升至了本次的第5位,排序大幅跃升标明了,后续我国将持续扩大对外开放的决心。

3、 核心战略变化:航天强国
在核心战略方面,相较于十九届五中全会公报,本次公报新增了航天强国和农业强国这两大目标皇冠信用网结算日是哪天 。其中,重点关注航天强国这一提法。新时代以来,我国已成为世界航天大国,正在加快建设航天强国。后续随着航天强国进一步落实,我国空间科学事业将进入一个体系化部署、健康接续发展的新阶段。
航天强国的重点关注方向上,2024年10月15日,中国科学院、国家航天局、中国载人航天工程办公室联合发布了《国家空间科学中长期发展规划(2024—2050年)》,其中提到了三步走战略皇冠信用网结算日是哪天 。第一阶段,至2027年,运营中国空间站,实施载人月球探测、探月工程四期与行星探测工程,形成若干有重要国际影响力的原创成果。第二阶段,2028—2035年,通过第一阶段任务实施取得位居世界前列的原创成果。运营中国空间站,论证实施载人月球探测、月球科研站、太阳系边际探测、巨行星系统探测、金星大气采样返回等科学任务。第三阶段,2036—2050年,我国空间科学重要领域达到世界领先水平。论证实施大型任务5~6项,以及25项左右中小型和机遇型任务。
4、内需
在扩内需方面,相较于十九届五中全会,本次公报有两大变化皇冠信用网结算日是哪天 。一是提到了“坚持惠民生和促消费、投资于物和投资于人紧密结合”,这意味着已经基本确立了通过惠民生来扩内需的这一根本路径。二是对“统一大市场”的措辞更加坚决。在此前的十四五规划中,对“统一大市场”用到的是“加快构建国内统一大市场”,本次则是变为了“坚决破除阻碍全国统一大市场建设卡点堵点”。
5、区域发展提到海洋开发
此外,值得注意的是,相较于十九届五中全会,本次公报提到了“海洋开发”皇冠信用网结算日是哪天 。上一次在公报里提到“海洋”还是在聚焦十二五规划的十七届五中全会。

6、通稿讨论当前形势皇冠信用网结算日是哪天 ,关注后续可能的增量政策
除对五年规划的部署外,本次公报还涉及到了当前经济形势的讨论,其中提到“坚决实现全年经济社会发展目标”、“宏观政策要持续发力、适时加力”皇冠信用网结算日是哪天 。这意味着,若经济数据超预期下行,使得全年经济发展目标难以达成,四季度政策还有发力的空间。

7、小结
因此整体来看皇冠信用网结算日是哪天 ,从本次全会公报来看,未来直到建议稿出台期间,需要重点关注四大赛道:
一是“航天强国”战略下涉及航空航天的相关赛道(如商业航天等);
二是继2010年后皇冠信用网结算日是哪天 ,15年后“海洋”再次出现在涉及五年规划的全会公报中的海洋相关赛道(如深海科技等);
三是对外开放行文顺序大幅提升后皇冠信用网结算日是哪天 ,涉及对外开放的相关题材(如涉及一带一路、海南自贸港等);
四是涉及到四季度政策可能加力的领域皇冠信用网结算日是哪天 。
3
后续可能的行情表现
复盘前四次五年规划市场表现发现,会议前大盘风格相对占优,会议后小盘风格显著走强皇冠信用网结算日是哪天 。从2005年至2020年历史统计来看,在五中全会前一个月和前两周,大盘指数行情较好,上证50、沪深300上涨概率和平均收益均较高;会议前一周,A股涨跌互现,大盘指数上证50、沪深300平均收益仍保持相对优势。会议后一周至后两周,小盘指数成长迅速,上涨概率和收益显著提升,中证1000平均收益走高至6%,整体表现优于大盘指数;会议后一个月,A股指数涨跌互现,平均收益分化,大盘指数收益再度回落,小盘指数平均收益继续维持正向表现,延续优势。

1、行业表现
从行业表现来看,五年规划会议前一个月国防军工题材相对占优,会议后一至两周为行情集中爆发期,多个行业上涨皇冠信用网结算日是哪天 。会议前一个月,国防军工上涨概率和平均收益相对较高。会议前两周,有色金属、银行上涨概率和平均收益相对较高。会议前一周,多数行业上涨概率和收益显著收缩,其中银行相对较高。会议后一至两周,中游制造业中,基础化工、电力设备、汽车、机械设备等上涨概率和平均收益相对较高;消费中,食品饮料、社会服务等上涨概率和收益相对占优;TMT中,电子表现相对占优。会议后一个月,市场上涨行情逐渐收敛,仅社会服务上涨概率和收益相对较高。

从二级行业表现来看,会议前,银行金融业中的股份制银行、国有大型银行、保险相对占优,平均收益率最高达8%;有色中的能源金属、贵金属、小金属相对占优,平均收益率均超过10%;国防军工中的航空装备表现突出,平均收益达11%皇冠信用网结算日是哪天 。会议后,TMT中的消费电子、半导体表现相对较优,平均收益分别达7%和12%;汽车中的乘用车、汽车零部件相对占优,平均收益在7%-10%;有色中的能源金属、金属新材料、小金属表现相对占优,平均收益分别高达20%、14%、13%。

4
后续时间节点
猜你喜欢
- 5小时前皇冠信用网正版开户_上海一厅局级干部突然辞职,刚40岁出头!离开体制后,他比以前更忙了,全职创业究竟值吗?
- 5小时前皇冠信用网正版开户_打虎!新疆生产建设兵团党委常委、副司令员李旭被查!
- 22小时前体育皇冠信用网_以媒:伊朗军方警告将对特朗普和内塔尼亚胡“敌对言论”作出回应
- 22小时前体育皇冠信用网_高市早苗亲手断了自己的后路!中国两柄大锤落下,美早已无力相救
- 22小时前体育皇冠信用网_姆巴佩伤情分析:超级杯决赛有望复出,专家称恢复期偏短
- 1天前皇冠代理登入 _明天进“三九”,北京周六至下周一最低气温-9℃!出门穿暖和了
- 2天前皇冠退水 _与马杜罗关押在同一地点,委内瑞拉前情报主管或成美政府“关键证人”
- 2天前世界杯足球平台代理_瓜迪奥拉评曼联解雇阿莫林:三场主场拖住脚步,本可逼近阿森纳
- 2天前皇冠welcome注册账号_刚拿下马杜罗,特朗普一脚踹向普京,关键时刻变脸,打乱了俄乌局势
- 2天前皇冠welcome注册账号_美媒:特朗普或做出重大误判 石油巨头另有考量?
- 2天前皇冠welcome注册账号_厦门警方:张某(女,59岁)作案后当场自杀身亡
- 2天前皇冠信用网怎么注册_马杜罗被掳之后,高市早苗紧急喊话中国递橄榄枝,但对特朗普避而不谈
- 2天前皇冠信用网怎么注册_日本梅毒感染扩散,病例数连续4年超1.3万例
- 2天前皇冠信用网怎么注册_被拐17年的马仔昊认亲成功!母亲泣不成声拉住手“再也不放开了”,杜小华:替他们开心,相信“小米奇”也一定能找到
- 2天前皇冠信用网怎么申请_炮衣摘掉,枪已上膛!14艘执法船包围台岛,中国海警做好拦截准备
- 2天前皇冠信用网怎么申请_美防长:我们忙着当世界警察,看看中国在干啥
- 3天前皇冠信用网如何注册_马杜罗被抓,武契奇动摇了,关键时刻中国扛大旗,王毅发出最强音
- 3天前皇冠信用网如何注册_李在镕逛北京朝阳京东MALL买走100个labubu,还看了海信163寸大电视,店员称“三星副会长也来了”
- 3天前皇冠信用网如何注册_詹姆斯-哈登因右肩僵硬缺席快船对勇士:伤情、数据与轮换考验
- 3天前皇冠2登录welcome_西方几乎一片沉默,这个欧洲大国站出来了,向特朗普的暴行说“不”!
- 3天前皇冠2登录welcome_睡梦中的“斩首”:马杜罗为何没能跑进那道钢门?细节骇人听闻
- 3天前皇冠信用网结算日_19岁孙子不慎将手机掉水里损坏, 受刺激犯癫痫病住院,73岁奶奶晚上哭求手机维修店主
- 3天前皇冠信用网结算日_美国强行控制马杜罗 为何死了这么多古巴人?
- 3天前皇冠信用网代理申请_23岁中国女导演在柬埔寨坠亡,其父已经赴柬,警方在案发现场栏杆上提取到指纹痕迹


网友评论